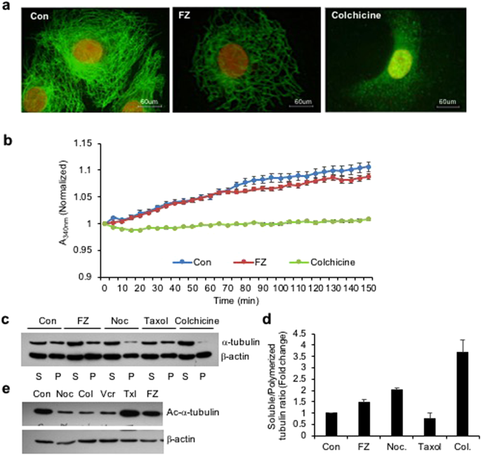
Fenbendazole acts as a moderate microtubule destabilizing agent and causes cancer cell death by modulating multiple cellular pathways | Scientific Reports
Drugs that are already clinically approved or experimentally tested for conditions other than cancer, but are found to possess previously unrecognized cytotoxicity towards malignant cells, may serve as fitting anti-cancer candidates. Methyl N-(6-phenylsulfanyl-1H benzimidazol-2-yl) carbamate [Fenben..
https://www.nature.com/articles/s41598-018-30158-6
06:34 AM - Nov 30, 2023
(E)
Only people mentioned by QuietNoMore in this post can reply
Love Outweighs Fear
@QuietNoMore
30 November, 06:35
In response Love Outweighs Fear to his Publication
Notice: Undefined index: tg1tga_access in /home/admin/www/anonup.com/themes/default/apps/timeline/post.phtml on line 396